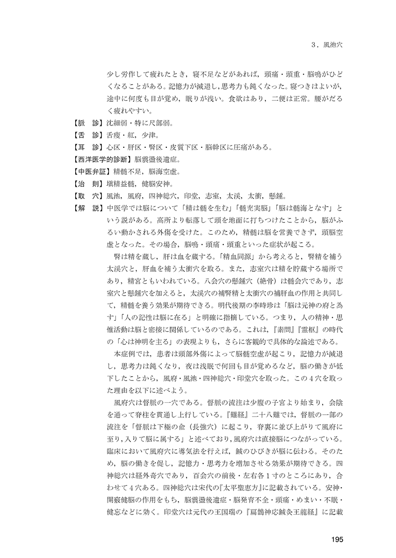
経穴の臨床実践 40穴の徹底活用術
商品コードISBN 978-4-904224-29-8
著者:呉澤森・孫迎
B5判 並製 400頁
2014年 5月15日(第1版)発行
B5判 並製 400頁
2014年 5月15日(第1版)発行
数量
ツボの効果的な使い方を指南
■本書の特徴■
◇現在の鍼灸学校における経穴の学習は,ツボの名称や位置を覚えることが中心で,経穴のもつ作用や効きめ(主治)を学ぶ機会が少ない。そのため,学校を卒業して臨床に立つと経穴の使い方がわからず戸惑うことが少なくない。
◇本書では,経穴のもつ作用・主治はもちろん,効果を高めるための刺鍼手技や配穴についてまとめ,著者の豊富な臨床経験に裏打ちされた経穴の活用方法を示す。
◇特に効果を高めるための手技の記載は細かく具体的で,やはり鍼灸は「術」であると再認識させられる。
◇著者は日本と中国双方の臨床において経験豊富で,中医学の知識も確か。
◇症例も豊富に収録されており,記載は具体的で,解説も念入り。
■本書の内容■
第1部:経穴の基本的知識を紹介。
◇各経穴の特徴に応じた活用法について,症例を示して中医基礎理論にもとづき解説。
◇特に経穴の作用や適応症が似ている「相関経穴」の区別とその使い方を詳説。
◇臨床効果を左右する選穴法・配穴法も記す。
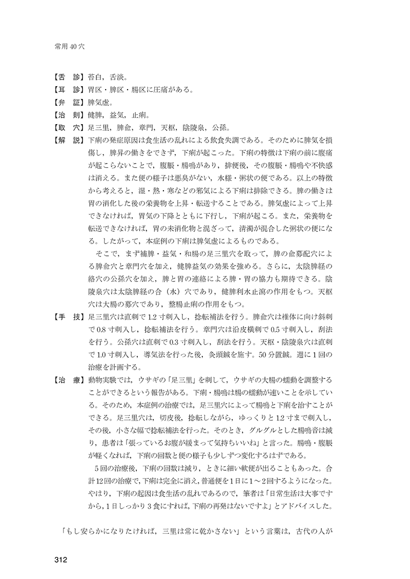
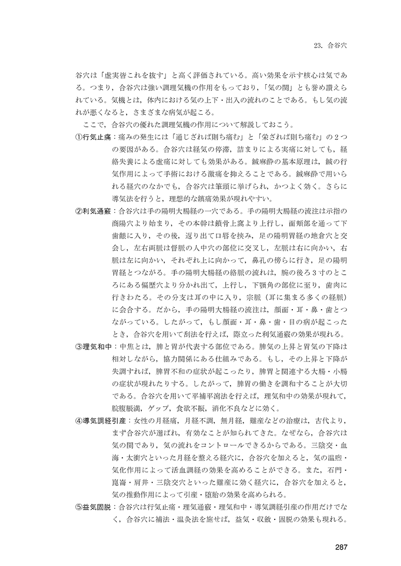
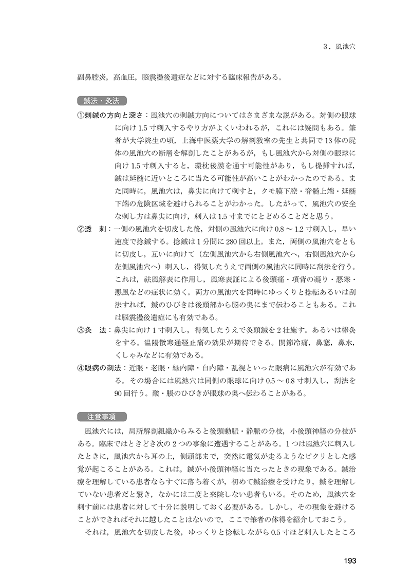
第2部:臨床でよく使う40穴の解説。
◇各経穴について[穴名の由来][解剖位置][取穴法][作用][主治][刺法][注意事項][臨床配穴][症例]を記載。
◇特に多彩な鍼法・灸法・補瀉法などについて応用しやすいよう具体的に紹介。








![[実用]舌診マップシート](https://makeshop-multi-images.akamaized.net/chuui/itemimages/000000000270_ViZSfeL.png)

